家电论坛

广告合作
 注册  找回密码

QQ登录

只需一步,快速开始

手机号码,快捷登录

手机号码,快捷登录

UB+
楼主: 女巫zico

今天聚会的pp

[复制链接]

5

主题

1417

帖子

54

威望

特级会员

Rank: 5Rank: 5Rank: 5Rank: 5Rank: 5

交易诚信度
0
注册时间
2003-4-7
发表于 2007-8-7 11:00 | 显示全部楼层
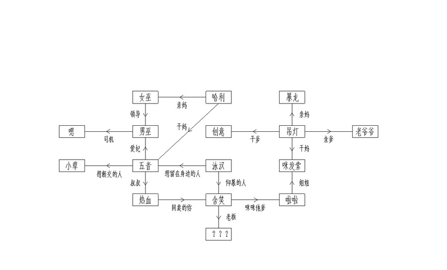
这个示意图是蛮清楚的,可是怎么八卦咧?

编不出故事的示意图,可断定没前途乐~

[ 本帖最后由 图胖 于 2007-8-7 11:04 编辑 ]
灌灌水潜潜水潜潜水灌灌水
回复 支持 反对

使用道具 举报

2

主题

714

帖子

7

威望

中级会员

Rank: 3Rank: 3Rank: 3

交易诚信度
0
注册时间
2007-6-27
发表于 2007-8-7 11:01 | 显示全部楼层
原帖由 一苇渡江 于 2007-8-7 10:55 发表
第一次修正版来鸟……


笑翻了。。。嗯呢?。。。。[s:97] [s:97] [s:97] [s:97] [s:20]
回复 支持 反对

使用道具 举报

34

主题

4421

帖子

157

威望

超级会员

Rank: 6Rank: 6Rank: 6Rank: 6Rank: 6Rank: 6

积极参与奖影音发烧友

交易诚信度
0
注册时间
2001-11-21
QQ
发表于 2007-8-7 11:04 | 显示全部楼层
原来是含笑仰慕泳汗

Lord don't move that mountain,Give me the strength to climb it
Please don’t move that stumbling block,But lead me Lord around it

回复 支持 反对

使用道具 举报

12

主题

2258

帖子

97

威望

超级会员

Rank: 6Rank: 6Rank: 6Rank: 6Rank: 6Rank: 6

交易诚信度
0
注册时间
2003-2-3
发表于 2007-8-7 11:07 | 显示全部楼层
原帖由 宫商角徵羽 于 2007-8-7 10:59 发表

饭桌上知道了有关你的一个消息,决定,和你断交几天再说


甭说啥消息,就说这消息是谁说的吧
回复 支持 反对

使用道具 举报

41

主题

5746

帖子

56

威望

荣誉会员

Rank: 8Rank: 8Rank: 8Rank: 8Rank: 8Rank: 8Rank: 8Rank: 8

交易诚信度
0
注册时间
2005-6-20
发表于 2007-8-7 11:14 | 显示全部楼层
原帖由 欧巴桑 于 2007-8-7 10:33 发表
要看粑粑的大头照~  

来了来了
哈里和他爹.jpg
回复 支持 反对

使用道具 举报

29

主题

2858

帖子

142

威望

超级会员

Rank: 6Rank: 6Rank: 6Rank: 6Rank: 6Rank: 6

家电MM奖

交易诚信度
0
注册时间
2003-3-21
发表于 2007-8-7 11:21 | 显示全部楼层
眉毛还是很象的。。[s:14]
金杯漱口,退出8坛!
回复 支持 反对

使用道具 举报

41

主题

5746

帖子

56

威望

荣誉会员

Rank: 8Rank: 8Rank: 8Rank: 8Rank: 8Rank: 8Rank: 8Rank: 8

交易诚信度
0
注册时间
2005-6-20
发表于 2007-8-7 11:22 | 显示全部楼层
刚开始哈里很不适应我们,皱着小眉头没有表情,后来好了,又叫又唱又跳还拍手
有段视频,是他抠他老爹的鼻孔的,特别好玩,可惜不会上传。

这架势似乎想翩翩起舞[s:97]
大家看我来唱歌~~~.jpg
回复 支持 反对

使用道具 举报

3

主题

2294

帖子

90

威望

特级会员

Rank: 5Rank: 5Rank: 5Rank: 5Rank: 5

交易诚信度
0
注册时间
2002-11-19
发表于 2007-8-7 11:25 | 显示全部楼层
原帖由 宫商角徵羽 于 2007-8-7 11:14 发表

来了来了

哈里从小就知道还是长得象妈妈比较好,真是个聪明的孩子[s:20] [s:97]
回复 支持 反对

使用道具 举报

6

主题

859

帖子

149

威望

超级会员

Rank: 6Rank: 6Rank: 6Rank: 6Rank: 6Rank: 6

布兰德的姐夫

交易诚信度
0
注册时间
2002-12-22
发表于 2007-8-7 11:28 | 显示全部楼层
原帖由 西天八戒 于 2007-8-7 11:04 发表
原来是含笑仰慕泳汗


反了……[s:18]
上方向修正版……
关系03.jpg
Q:Lewis Hamilton said that winning his first race felt better than having sex?
Kimi:Maybe he has never had sex.
回复 支持 反对

使用道具 举报

41

主题

5746

帖子

56

威望

荣誉会员

Rank: 8Rank: 8Rank: 8Rank: 8Rank: 8Rank: 8Rank: 8Rank: 8

交易诚信度
0
注册时间
2005-6-20
发表于 2007-8-7 11:30 | 显示全部楼层
姐夫的箭头好像都是反的[s:18] [s:14]
回复 支持 反对

使用道具 举报

6

主题

859

帖子

149

威望

超级会员

Rank: 6Rank: 6Rank: 6Rank: 6Rank: 6Rank: 6

布兰德的姐夫

交易诚信度
0
注册时间
2002-12-22
发表于 2007-8-7 11:32 | 显示全部楼层
箭头不好办呀,有人这样看,有人那样看,不晓得咋放了[s:18]
Q:Lewis Hamilton said that winning his first race felt better than having sex?
Kimi:Maybe he has never had sex.
回复 支持 反对

使用道具 举报

5

主题

1332

帖子

23

威望

高级会员

Rank: 4Rank: 4Rank: 4Rank: 4

交易诚信度
0
注册时间
2001-11-21
发表于 2007-8-7 11:32 | 显示全部楼层

回复 #265 一苇渡江 的帖子

小吊灯的亲爹叫老爷爷?
这样的称谓太暧昧了,再改--

[ 本帖最后由 状态 于 2007-8-7 11:34 编辑 ]
回复 支持 反对

使用道具 举报

5

主题

1417

帖子

54

威望

特级会员

Rank: 5Rank: 5Rank: 5Rank: 5Rank: 5

交易诚信度
0
注册时间
2003-4-7
发表于 2007-8-7 11:33 | 显示全部楼层
不是还有县长什么的吗
灌灌水潜潜水潜潜水灌灌水
回复 支持 反对

使用道具 举报

6

主题

859

帖子

149

威望

超级会员

Rank: 6Rank: 6Rank: 6Rank: 6Rank: 6Rank: 6

布兰德的姐夫

交易诚信度
0
注册时间
2002-12-22
发表于 2007-8-7 11:34 | 显示全部楼层
信息社会,信息最重要了,大家继续……[s:14]
Q:Lewis Hamilton said that winning his first race felt better than having sex?
Kimi:Maybe he has never had sex.
回复 支持 反对

使用道具 举报

29

主题

2858

帖子

142

威望

超级会员

Rank: 6Rank: 6Rank: 6Rank: 6Rank: 6Rank: 6

家电MM奖

交易诚信度
0
注册时间
2003-3-21
发表于 2007-8-7 11:34 | 显示全部楼层
我有恩一张很帅的片片!!!!:victory:
金杯漱口,退出8坛!
回复 支持 反对

使用道具 举报

您需要登录后才可以回帖 登录 | 注册

本版积分规则

关闭

活动推荐上一条 /1 下一条

Archiver|手机版|手机版|客服:010-60152166 邮箱:zx@jd-bbs.com QQ:895456697|广告合作|账号注销|家电联盟网

京公网安备 11010602010207号 ( 京ICP证041102号,京ICP备09075138号-9 )

GMT+8, 2026-4-19 09:46 , Processed in 0.177294 second(s), 27 queries , Gzip On.

快速回复 返回顶部 返回列表